首页> 招标查询> 招标详情
开封市口腔医院CAD/CAM系统采购项目进口产品论证意见及技术参数公示
信息来源: ******[查看]
|地区:河南
|类型:采购公告
基本信息
信息类型:采购公告
区域:河南
源发布时间:2025-12-20
项目名称:******[查看]
招标联系人:******[查看]
招标联系电话:******[查看]
*符合收录标准*
正文附件下载
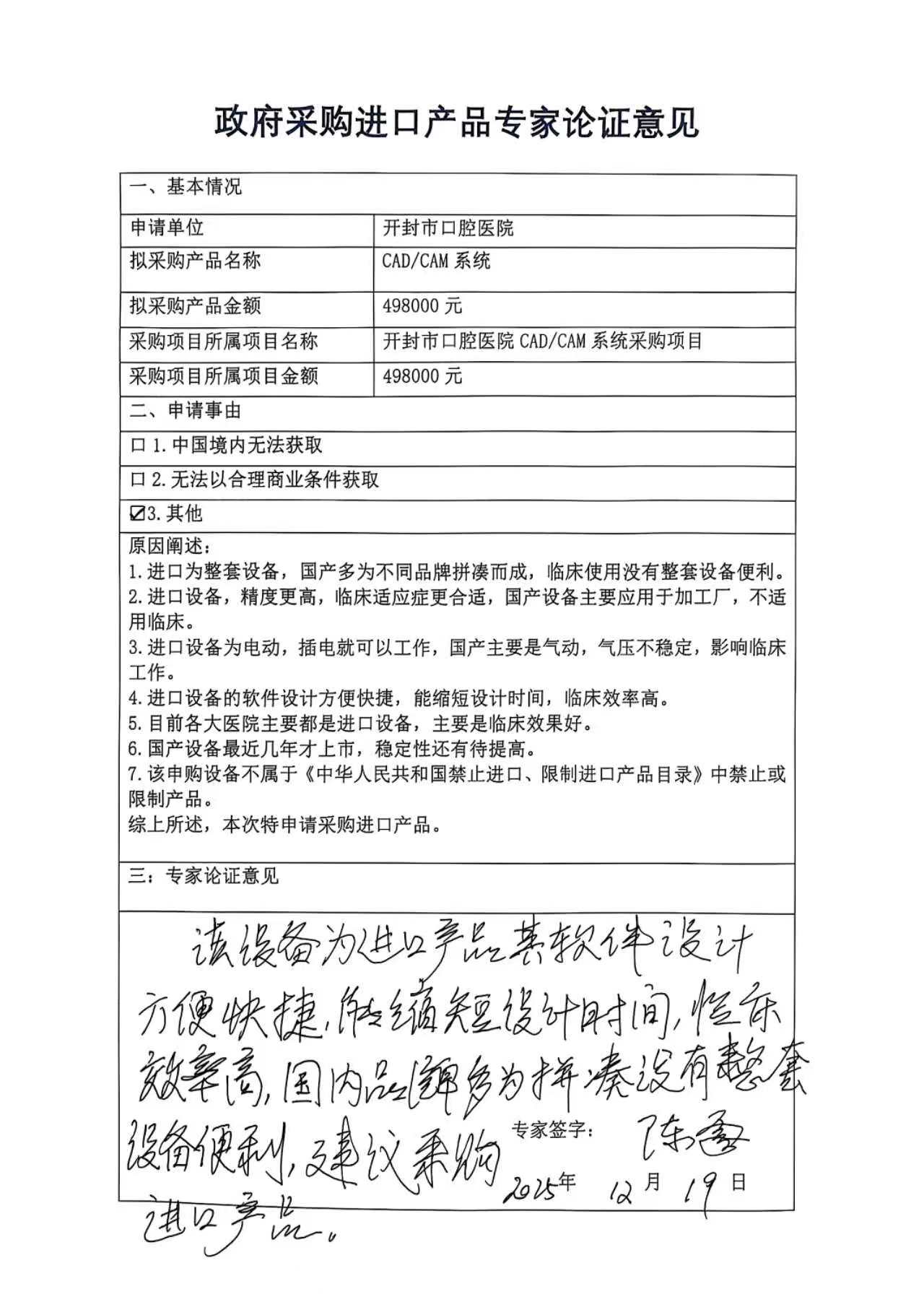
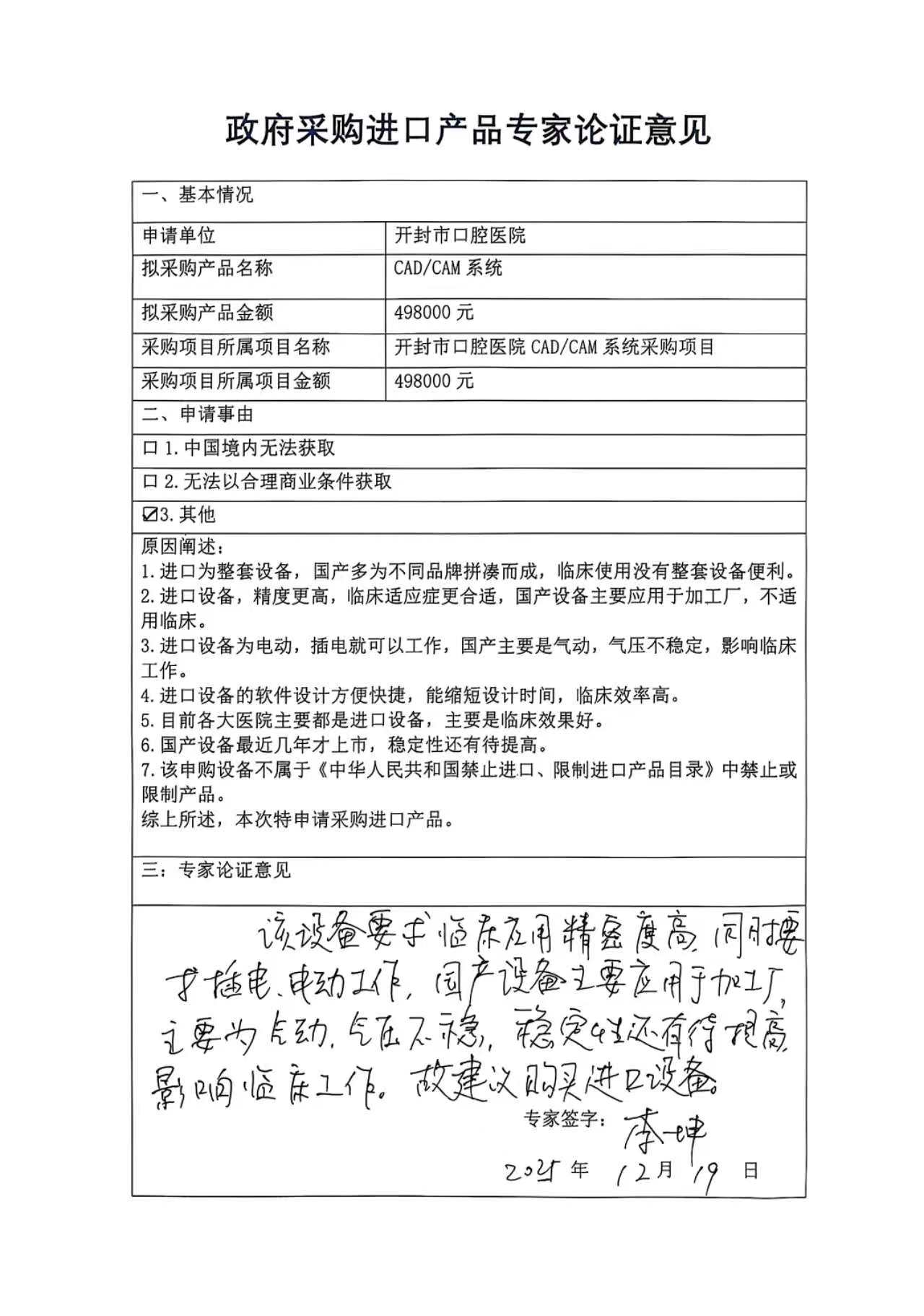
一、项目信息 ******医院CAD/CAM系统采购项目 2.拟采购的货物或服务的说明 拟采购CAD/CAM系统1套。 3.拟采购的货物或服务的预算金额:498000元 4.单一来源原因及相关说明 4.1本次非单一来源采购公示,为采购申请进口产品公示.
4.2根据《河南省财政厅关于对省级政府采购进口产品实行审核前公示相关问题的通知》等有关法律和政策的规定,现将该进口产品的技术指标和论证意见进行公示。 二、拟定供应商信息 1.名称:/ 2.地址:/ 三、专家论证意见(不少于三名行业技术专家)
专家姓名 工作单位 职务(职称) 论证意见
马庆 开封市新区为民法律 律师 见专家论证意见附件
陈雪 ******医院 高级 见专家论证意见附件
高伟星 河大一附院 高级 见专家论证意见附件
李坤 开封市疾控中心 高级 见专家论证意见附件
张六成 ******大学 高级 见专家论证意见附件
四、公示期限 2025年12月22日08时30分  至  2025年12月26日17时30分(北京时间,法定节假日除外。) 五、异议反馈时限 2025年12月29日08时30分  至  2025年12月30日17时30分 六、其他需要公示内容 请各潜在供应商对技术参数等内容是否有倾向性、歧视性、排他性等内容提出异议。请于公示期满后2个工作日内以实名书面形式(包括联系人、地址、联系电话,须加盖单位公章)将意见(附相关证明和依据材料、法人授权委托书、被授权人身份证复印件,须加盖单位公章)反馈至采购人和采购代理机构,逾期不再受理。 七、联系方式 1. 采购人信息 ******医院 地址:开封市龙亭区东大街 90 号 联系人:左先生 联系方式:****** 2.财政部门信息 名称:/ 地址:/ 联系人:/ 联系方式:/ 3.采购代理机构信息 ******有限公司 地址:郑州市高新技术产业开发区翠竹街1号95号幢 联系人:孟女士 联系方式:******

附件

查看信息来源网站
快照:2025-12-20
收藏
免责声明

【1】凡本网注明来源:"今日招标网"的所有文字、图片和音视频稿件,版权均属于今日招标网,转载请必须注明机今日招标网,违反者本网将追究相关法律责任。

【2】本网转载并注明自其它来源的作品,是本着为读者传递更多信息之目的,并不代表本网赞同其观点或证实其内容的真实性,不承担此类作品侵权行为的直接责任及连带责任。其他媒体、网站或个人从本网转载时,必须保留本网注明的作品来源,并自负版权等法律责任。

【3】如涉及作品内容、版权等问题,请在作品发表之日起一周内与本网联系。

招标文件下载 x
绑定手机号码
10秒快速绑定,找项目快人一步
公司名称:*
姓名:*
关键词:
手机号:*
验证码:* 发送验证码 已发送(60s)

开通黄金会员,即可查看实时商机信息(30条/天)

每天提供100000+条招投标采购信息,随时掌握最新发布的商机,实时更新

开通地区选择
全国
浙江
黄金会员权益
查看信息(30条/天)
信息订阅(5组)
来源跳转验证(30次)
附件下载(部分正文涵盖)
铂金会员权益 (包含黄金会员权益)
查看信息(100次/天)
信息订阅(10组)
来源跳转验证(100次)
项目导出(100条)
附件下载(部分正文涵盖)
钻石会员权益 (包含铂金会员权益)
查看信息(无限制)
信息订阅(无限制)
来源跳转验证(无限制)
企业推荐
项目导出(1000条)
企业信息
附件下载(部分正文涵盖)

抱歉,您当前会员等级权限不够!

此功能只对更高等级会员开放,立即提升会员等级!享受更多权益及功能

立即提升会员等级
订单创建成功,打开微信扫一扫完成付款

打开微信扫一扫完成付款

商品名称 暂无
订单编号 暂无
支付方式 微信支付
微信支付 ¥ 249
切换方式

切换到支付宝支付

购买即同意《今日招标线上购买及服务协议》